全国空降上门900城市100块约3小时上门人到付款,附近上门卖身电话24小时 ,同城免费,四川耍耍网-成都娱乐总汇!

信托或公司服务提供者牌照编号: TC001160

亚马逊美国/加拿大/土耳其站禁售及售前审核品类更新,请及时完成合规!

2024-02-19 15:44:04

近期,不少美国站、加拿大站、土耳其站卖家陆续收到了亚马逊合规政策要求邮件,对于“水珠”、“眼科药物商品”、“儿童玩具”、“成人活动床栏”、“食品补充剂”和“婴幼儿食品”品类合规要求有更新,请您及时关注!


在此,小编为大家整理了合规政策实施及下架的关键时间点,详情可参考下方表格。




如果您未在产品下架日期前提交合规文件并成功通过审核,您的产品将面临下架风险。
建议您尽快采取行动,根据所售品类,及时将相关合规信息上传至亚马逊卖家平台。此外,如果您认为您的商品被错误地归类为禁售商品,可前往亚马逊卖家平台提交申诉。


一、禁售品类产品合规要求更新


美国/加拿大站 水珠
水珠是具有不同尺寸和颜色的超强吸水性聚合物球体,遇湿后可膨胀至原来的数倍大小,包括感官珠、果冻珠、水球、水球体、聚合物珠和凝胶珠等。该类商品可以为植物和动物提供水分,还可作为儿童玩具和学习辅助用品进行销售。


亚马逊水珠政策
亚马逊不允许发布或销售不合规的商品或禁售商品。为安全起见,如果水珠符合以下条件,亚马逊将移除水珠的相关商品信息:
● 供儿童使用,或者使用相关术语,例如、“幼儿”、“少年”“儿童”“男孩”或“女孩”
● 商品展示儿童的图片;
● 将用途描述为玩具,或者使用相关术语例如“感官游戏“绘画”或“手工“。


美国站 眼科药物商品
眼科药物商品是指任何在眼内或眼外施用的商品(例如,溶液、滴眼液、悬浮液、乳剂、凝胶、药膏或眼霜等)。亚马逊要求眼科商品遵守所有适用法律、法规、标准和亚马逊政策,包括在制造、包装、贴标或储存过程中需遵循的良好生产规范(CGMP)


亚马逊眼科药物商品政策
禁止在亚马逊商城销售顺势疗法眼科药物商品。


二、售前审核品类产品合规要求更新


美国站 成人活动床栏
成人活动床栏是指可附加到床上或从床上拆下的任何床栏商品或装置,可安装到床的边缘或在床的边缘使用,且其并非由制造商设计为床的一部分。此类床栏可用于
● 减少消费者从床上掉落的风险;
● 帮助消费者在床上改变姿势;
● 帮助消费者上床或下床。
成人活动床栏一般受CPSC管辖,但宣称用于矫正、治疗或预防疾病或身体状况的商品除外,此类商品被指定为医疗器械并受FDA监管。


亚马逊成人活动床栏政策
亚马逊要求-均经过检测并符合以下任意一项法规、标准和要求:
● ASTM F3186-17(成人活动床栏及相关商品标准规格);
● 16 CFR 1270(成人活动床栏安全标准)。
温馨提示:请您在2024年2月16日前提交合规文件并成功通过审核,否则将面临下架风险。


美国站 儿童玩具
儿童玩具是指供12岁或以下儿童在学习或玩耍时使用的商品。亚马逊根据以下标准来确定您的商品是否为“儿童玩具”
● 商品包装上标明的年龄分级指明该玩具专供12岁或以下儿童使用;
● 在商品的包装、展示、促销或广告中,均显示该商品适合12岁或以下儿童使用;
● 消费者通常认为该商品专供12岁或以下儿童使用。


亚马逊儿童玩具政策
亚马逊要求所有儿童玩具均经过检测并符合下列所有法规、标准和要求:
● ASTM F963-17(玩具)*;
● 消费品安全改进法(铅、邻苯二甲酸盐)
● 第14(a)(5)节 (追《美国消费品安全法》踪标签)
*注:商品详情页上必须显示适当的警告声明(危险警告)


亚马逊特定玩具商品类型
外特足玩具,可能还需要符合其他安全标X准,经过其他检测并提交其他文件
● 指尖陀螺;
● 磁力片积木;
● 隐形墨水笔。
温馨提示:请您在2024年3月20日前提交合规文件并成功通过审核,否则将面临下架风险。


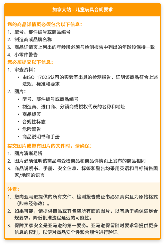
加拿大站 儿童玩具
儿童玩具是指供13岁或以下儿童在学习或玩耍时使用的商品。亚马逊根据以下标准来确定您的商品是否为“儿童玩具”
● 商品包装上标明的年龄分级指明该玩具专供13岁或以下儿童使用;
● 在商品的包装、展示、促销或广告中,均显示该商品适合13岁或以下儿童使用;
● 消费者通常认为该商品专供13岁或以下儿童使用。


亚马逊儿童玩具政策
亚马逊要求所有儿童玩具均经过检测并符合下列所有法规、标准和要求:
● SOR/2011-17(玩具法规);
● SOR/2016-188(邻苯二甲酸盐法规);
● SOR/2016-193(表面涂层材料法规)
● SOR/2018-83(含铅消费品法规)
● 小零件警告*
*注:商品详情页上必须显示适当的警告声明(窒息危险警告)
此外,所有儿童玩具必须有双语(英语和法语)安全警告和说明。


亚马逊特定玩具商品类型
对于下列特定玩具,可能还需要符合其他安全标准,经过其他检测并提交其他文件:
● 指尖陀螺;
● 磁力片积木;
● 隐形墨水笔。
温馨提示:请您在2024年2月16日前提交合规文件并成功通过审核,否则将面临下架风险。


土耳其站 食品补充剂/婴幼儿食品
士耳其站食品补充剂和婴幼儿食品相关合规要求请参考帮助页面。
温馨提示:请您在2024年2月17日前提交合规文件并成功通过审核,否则将面临下架风险。


三、卖家需要做什么?


卖家需要根据所售品类,及时将相关合规信息上传至亚马逊卖家平台!
此外,如果您认为您的商品被错误地归类为禁售商品,可前往亚马逊卖家平台提交申诉。


卖家需上传那些合规信息

您可通过下方表格,详细了解对应品类商品所需提交的合规文件信息:


?

RICHFUL瑞丰的优势

  • 170+
    国家
    业务覆盖170多个国家和地区
  • 9000+
    员工
    包括资深的专业领导层和拥有各相关专业资格的人员
  • 58万+
    客户
    包括《财富》杂志全球500强至初创公司等不同规模的企业
  • 1万亿美元
    资产行政管理
    资产行政管理规模达1万亿美元
  • 80%
    50强私募基金公司
    为80%的50强私募基金公司提供服务
  • ~50%
    《财富》杂志全球500强企业
    为《财富》杂志全球500强中50%的企业提供服务

资质与荣誉

  • 信托或公司服务提供者牌照:TC001160、TC001060、TC001056
  • 香港公益金铭谢状
  • 香港小童群益会杰出商界企业义工奖
  • 香港劳工及福利局「社会资本动力奖」
  • 香港最优秀企业大奖
  • 纳闽国际商业金融中心(Labuan IBFC)中国授权代理机构
  • 阿联酋一级代理
  • 香港货品编码协会一级代理
  • 香港中国商会董理事会常务理事
  • 香港职业介绍所牌照

专家团队

Kim Jenkins
首席执行官
Andrew Cherry
首席财务官
Melanie Fitzpatrick
首席目标与人事官
Tim Leung
首席技术官
John McLean
总法律顾问与首席法务官
Abdel Hmitti
集团常务董事-资金解决方案
Chris Collins
首席企业发展官
张海亮
大中华区主管,董事总经理
王晓波
大中华区运营负责人
蒋梦南
Vistra卓佳执行董事,RICHFUL瑞丰总经理

典型客户

跨境电商

相关文章
???? SSI ????????
?